STRUKTURA KPP
Data publikacji 18.09.2015

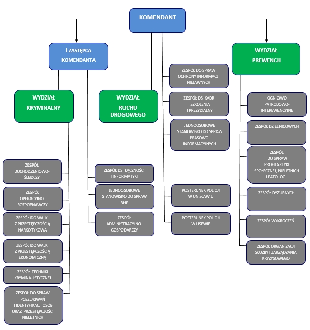
Komendant
Sprawuje nadzór nad pracą swojego zstępcy oraz nadzoruje bezpośrednio następujące komórki ogranizacyjne Komendy Powiatowej Policji w Chełmnie:
- Wydział Prewencji
- Ogniwo Patrolowo-Interwencyjne
- Zespół Dzielnicowych
- Zespół Dyżurnych
- Zespół Organizacji Służby i Zarządzania Kryzysowego
- Zespół Wykroczeń
- Zespół do spraw Profilaktyki Społecznej, Nieletnich i Patologii
- Posterunek Policji Unisław
- Posterunek Policji Lisewo
- Wydział Ruchu Drogowego
- Zespół do spraw Ochrony Informacji Niejawanych
- Zespół do spraw Kadr i Szkolenia i Prezydialny
- Jednoosobowe Stanowisko do spraw. Prasowo-Informacyjnych
Pierwszy Zastępca Komendanta
- Wydział Kryminalny
- Zespół Dochodzeniowo-Śledczy
- Zespół Operacyjno-Rozpoznawczu
- Zespół do spraw Poszukiwań i Identyfikacji Osób
- Zespół do walki z Przestępczością Narkotykową
- Zespół do walki z Przestępczością Ekonomiczną
- Zespół Techniki Kryminalistycznej
- Zespół do spraw Łączności i Informatyki
- Zespół Administracyjno-Gospodarczy
- Jednoosobowe Stanowisko do spraw Bezpieczeństwa i Higieny Pracy